需要があるかは分かりませんが、情報として、結構探して試行錯誤した為、メモを残しておきます。
今回は、3DS MaxからIGESファイルを書き出す方法になります。
IGESとは
IGESファイルとは、CADで使用されているファイル形式で、拡張子は『igs』になります。
詳細は、Adobeの説明ページをご覧ください。
書き出し失敗
IGESファイル自体は、標準で3DS Maxでサポートされており、エキスポートできるファイルの一覧にあります。
しかし、そのまま書き出すと、中身が無い(ヘッダー情報しか入っていない)ファイルが出力されました。
では、どうすれば良いかとう言うと、一度、『ポリゴン』または『メッシュ』に変換する必要があります。
『ポリゴン』または『メッシュ』に変換したあと、IGESファイルに書き出した場合は、以下のように正しい内容で出力されています。
手順
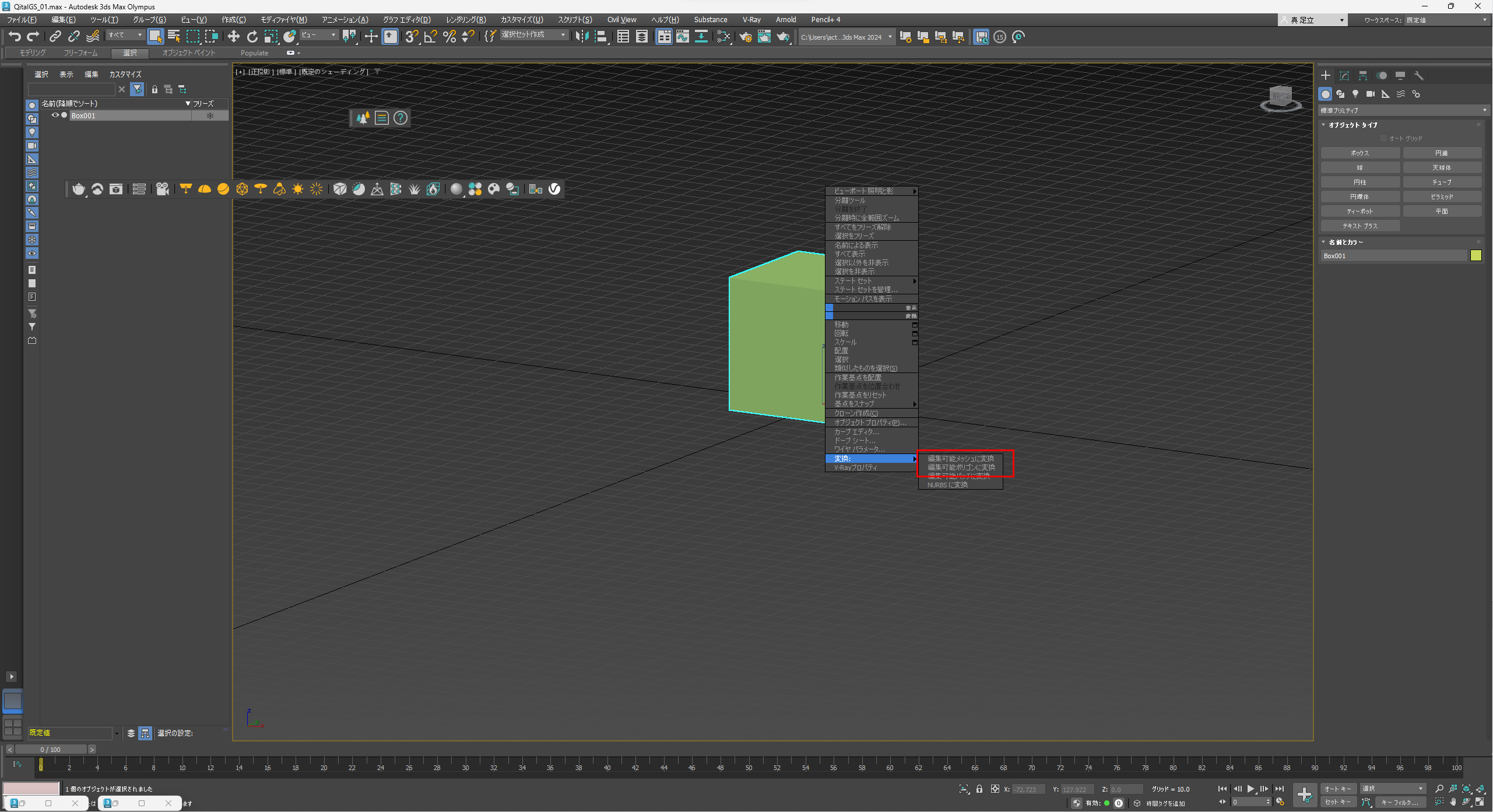
① 書き出すオブジェクトを選択し、右クリックで『編集可能ポリゴンに変換』または『編集可能メッシュに変換』
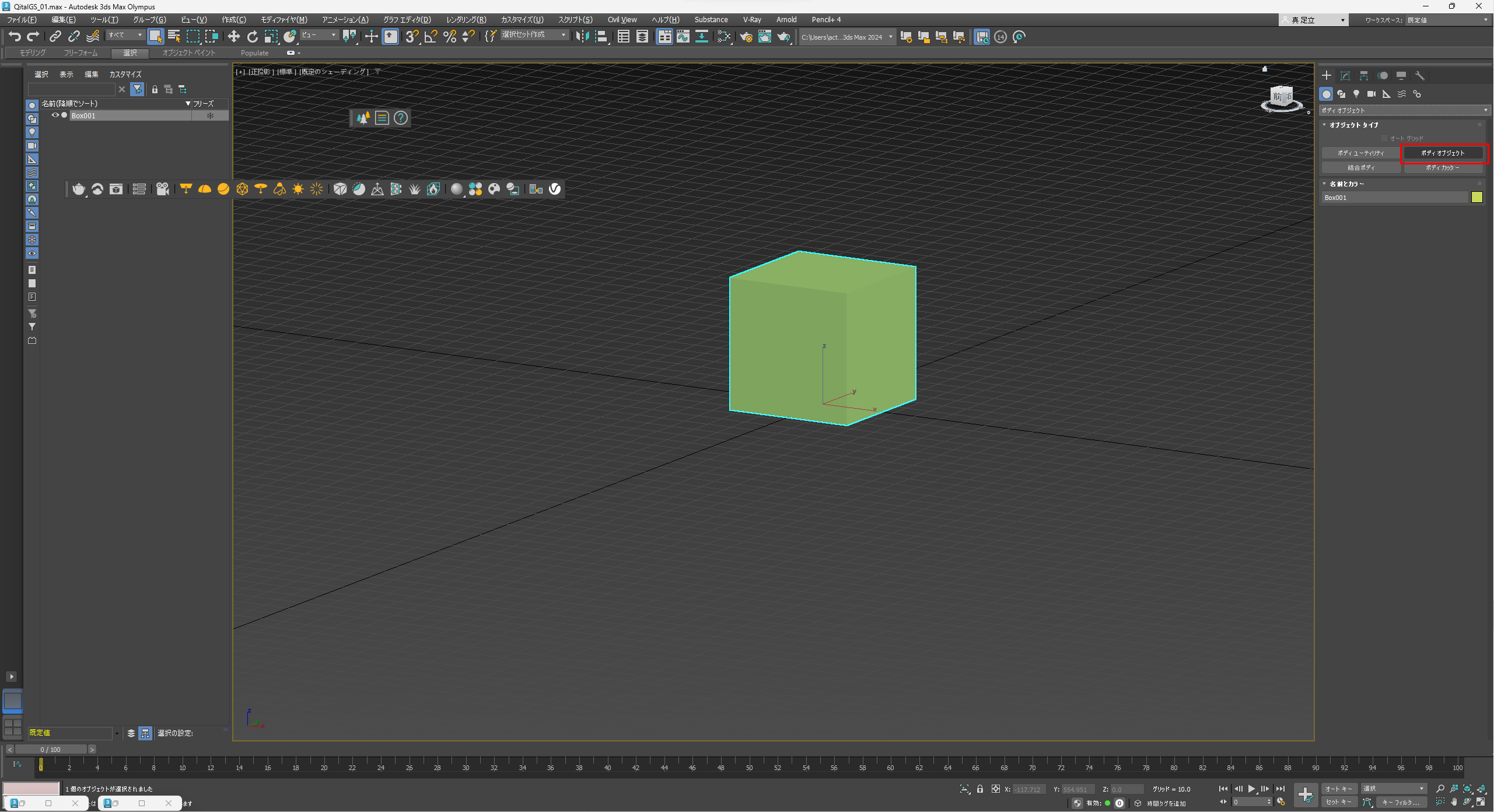
② サイドメニューの一番左の『✙』を選択し、『標準プリミティブ → ボディオブジェクト』に変更
③ 『ボディユーティリティ』『ボディオブジェクト』『結合ボディ』『ボディカッター』の内、『ボディオブジェクト』を選択
④ IGESファイルにエキスポートする
下は、書き出したigsファイルを読んでみた結果です。
無事に書き出せていますね!





