概要
この製品は、消費電流が少ない電子ガジェットでモバイルバッテリーでは給電が停止する問題を解決するボードになります。
展示会などで5Vの電力供給を継続的供給できるのでお役にたてるはずです。
※電池は付属しません。
単4電池2本で5Vの安定した電力を供給する、小型給電ボードです。
電池が無くなるまで給電を維持します。
充電池を使用すると過放電してしまう恐れがあるので乾電池使用をお勧めします。
-
特長
- コンパクトな電源ソリューション: 単4電池2本で5Vの給電を実現。
- 楽しさもプラス: CH552Tマイコンを搭載し、LEDを制御。視覚的な楽しみも提供します。
- 過電流保護: CH217Kを採用し、過電流からデバイスを守ります。
- 地絡による破損の心配もありません。
- 拡張性: XHコネクタを備え、別の電池を接続して給電も可能。(5V未満の電池を使用してください。)
5V昇圧DCDCコンバータ回路 搭載
単4電池電圧を5Vに変換し、電子デバイスに安定した電力を供給。
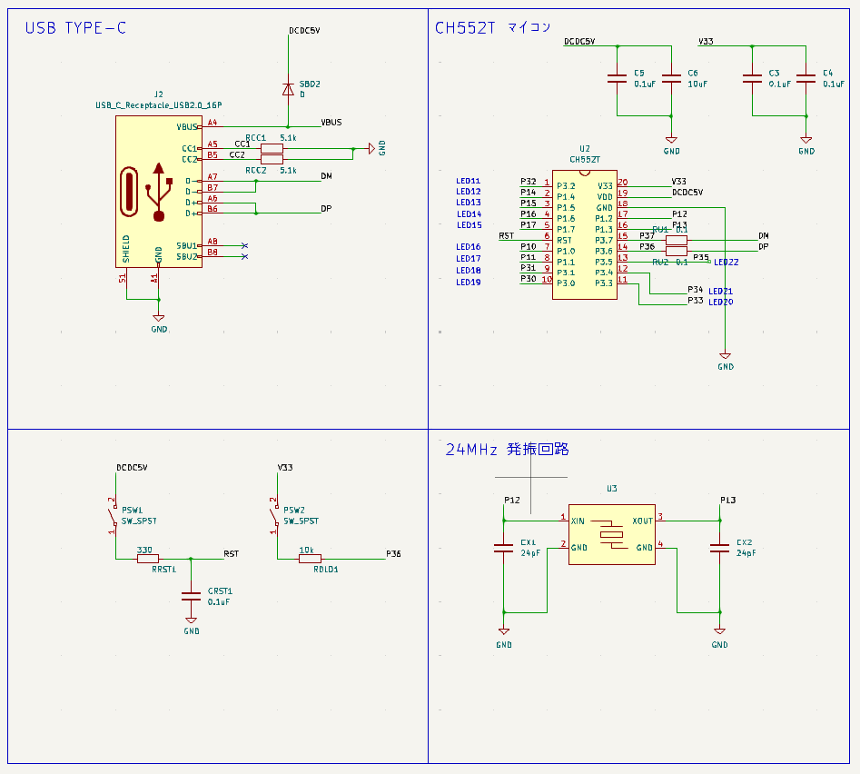
8ビットUSBマイコン CH552T 搭載
USB Type-C接続に対応したマイコンを搭載。
LED制御機能で視覚的な楽しさを追加。
プログラム書き込も可能です。
USBスイッチIC CH217K採用
USB給電部分に過電流保護機能を搭載。地絡や過電流からガジェットを守る安全設計。
このボードは、電池電圧を5Vに昇圧する機能を備えています。
また、CH217Kを介することで、電子ガジェットを過電流や加熱から保護します。
さらに、CH552Tマイコンにより5V電圧インジケーターLEDが点灯する仕組みを採用しています。
電源供給を単4電池または外部接続を切り替えをスイッチで選択します。
昇圧回路 電池電圧を5Vに昇圧します。
CH552TとUSBコネクタ。LED制御のみなので精度は不要ですので24MHzは非搭載になります。
- CH217Kは過電流保護および加熱保護機能を備えたICで、ガジェットを保護します。
- 過電流発生および加熱時: 赤色LEDが点灯し、給電が停止します。
- 電源インジケーターLED: 昇圧回路が動作すると、マイコンによってLEDが点灯制御されます。
- USB出力: TYPE-Aコネクタから5Vを給電し、コネクタ近くのVOUT-GND間で電圧を確認可能です。
このボードは、5V電源を弱電流ガジェットに供給する機能に特化していますが、ユニークであまり見かけない貴重なガジェットです。ぜひ、その特性を活用してみてください!




