出会い
大学生の時にいきなり「絵画の感想を収集できるようなアプリ作って!」と言われたことがあります。
私はちょっとプログラミングの知識があり、エンジニアとしてインターンをしておりましたが、まだまだ一人前と言えるような実力なんてありません。
そんな中、どうにかして期限までに指定されたプロダクトを作らなければなりません。
しかし、依頼内容が具体的だったことを受けて、私はこう思いました。
「AIだったら作れる...」
その時にSNS(主にX)で有名だったのがReplit Agentだったのです。
Replit Agentとは?
Replit AgentはクラウドベースのAIアシスタントで、自然言語の指示一つでアプリケーション作成からデプロイまで行うことが可能です。
IDEとしても機能するため、自力で細々とした修正を行うことも可能です!
一時期シリコンバレーの起業家はほとんどReplit Agentを用いていたそうです。
シリコンバレーにて投資家に出資してもらうためにはプロトタイプが必須な時代になっていたとかなっていなかったとか。(2024年11月付近の話)
正直、Replit Agentについては私よりも詳しく話している記事や詳しい方がいらっしゃいますので、そちらを参考してください。
今回は
「よしなにアプリを作れて、なおかつデプロイできるんだなぁ〜」
の理解で大丈夫です!
画面の一番下にReplit Agentについて詳しく書いている記事やメディアを紹介してます!
なんで推しているか
唯一自分の理想系に近いアプリケーションを作ってくれたんです。
当時出ていたboltも良かったんですが、こちらはDBを構築する際にSupabaseを持ち要らなければなりません。
対してReplit AgentはPostgreSQLを自然言語でよしなに構築してプロトタイプを即座に作成してくれて、その上でデプロイ・運用がとても簡易的でした。
そのため、私はReplit Agentを推します!!
ちなみのboltはこちらです。
何を作ったか。
絵画の感想を集約して、それを共有するアプリです。
Google formでよかったんじゃない?って言わないでください。
当時は「感想結果をユーザが一目で確認できて、共有できたら面白そうじゃない?」と本気で思っていたんですから。
本来だったら、たくさん案を出した上でボツにするようなアイデアですが、Replit Agentを用いれば例え非エンジニアしかいないようなチームでもダメ元でアイデアを試すことができます。
UIを一部公開します。
これはHTML/CSSで作成しており、裏ではPythonが走ってます。
当時は何も知らなかったので、「データ描画や計算するならPythonでしょ!」と思ってこの構成にしてました笑
もうちょっと手段はあったかなと今では思います。
入力画面
入力結果出力画面

赤点が自分の入力で青点が他者の結果です!
これで作品を見た時に感想が自分と他者を照らし合わせて見ることができます。
右のボタンを押すと以下のようにURLで記録を他者と共有することができます!
記録共有画面
どう作ったか
まず、アイデアは必須です。アイデアがしっかりしていなければ、作ることはできません。
ですが、アイデアも**「やりたいこと」と「キーとなるポイント」**さえ見つければ大丈夫です。
そのキーとなるポイントを重視しながら指示をしていきます。
今回の場合では、「回答をグラフで表示すること」そして、「結果を共有すること」が目的となっています。
そのため指示した順序としては
- 簡単にGoogle formのようなフォームを作る
- 投票した結果をグラフで表示できるような機能を作る
- 投票した結果を共有することができる機能を作る
入力したプロンプトとしても
Pythonをバックエンドとして、Googleformのような美術館入力フォームを作りたいです。
だけで大丈夫です。
そして、最初の
この手順です。
少なくとも私が作った際は、順序立ててアプリケーションを作成していかなければ、画面は作れても機能が正しく動かないといったことが生じてしまいます。
そして、簡単な修正は手作業で。
デプロイはどうしたか。
ボタンをぽちぽち押すだけでした。
画面右上にあるDeployというボタンを押し、デプロイ方法を選択して、デプロイされるのを待つだけ。
どうやってデプロイするかはこちらの記事に記載してあります。
そして、デプロイされたら、折れ線グラフが表示されており、いつどれくらいアクセスされたかを知ることができます。便利ですね。
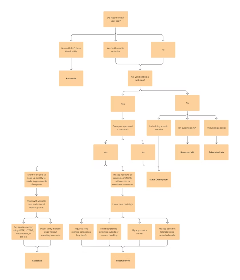
デプロイメントの種類は以下のワークツリーから見てください
公式HPより引用しました
私は
HTML/CSSを用いていたので、Static Deploymentsでデプロイしました!
またドメインもReplitの方で作ってくれるので、仮に試すだけならドメインを取得する手間も省けます!!
カスタムドメインの作り方はこちら
結果どうだったか
仮設検証して30人ぐらいにアプリケーションを触ってもらった時に気づきました。
「Google formでよくね?」
正直私たちのアプリにはアプリだけでは価値を生み出すことはできません。
周りの美術館やユーザの助けがあってやっと成立するものでしたが、みんなして自惚れていたなと思いました。
ただ、こうした学びも試さないと生まれないものなので、Replit Agentがあってよかったなと思いました。
Replit Agentに関する詳しい記事はこちら!
Replit Agentに特化して発信しているメディアはこちら!



