はじめに
Maya 2022で3DモデルをGLB形式にエクスポートする方法を教えます
開発環境
- Windows 11
- Maya 2022
- glTF Exporter for Maya
導入
Maya 2022 のインストール
1.こちらからMaya 2022をインストールしてください
2.2022、Win 64、Englishを選択し、Installをクリックします
3.インストールする場所を選択します
4.追加のコンポーネントを選択します
5.インストール完了したら開始をクリックします
6.Mayaを開くとこのような画面になります
7.作成した3DモデルをGLB形式でエクスポートするためには、glTF Exporter for Mayaプラグインをインストールする必要があります
8.保証の否認を確認し、ダウンロードします
9.解凍するとこのようなファイル構成になっています(READMEを読んでください)
10.Visual Studio 2017 ランタイムをインストールします
11.再起動します
12.プラグインをMayaに配置します
C:\Program Files\Autodesk\Maya2022\bin\plug-ins
にglTFExporter.mllを配置します
C:\Program Files\Autodesk\Maya2022\scripts\others
C:\Program Files\Autodesk\Maya2022\resources\l10n\ja_JP\scripts
にglTFExporterOptions.mel、glTFExporterOptions.res.melを配置します
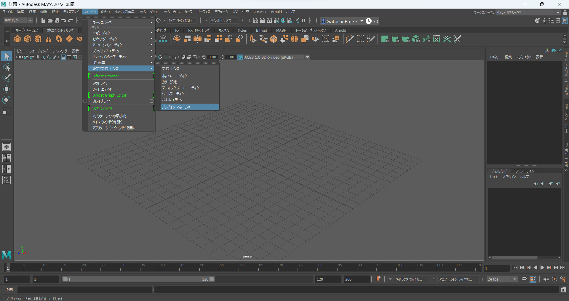
13.Mayaを開き、ウィンドウ→設定プリファレンス→プラグインマネージャを開きます
14.glTFExporter.mllの自動ロードにチェックをいれます
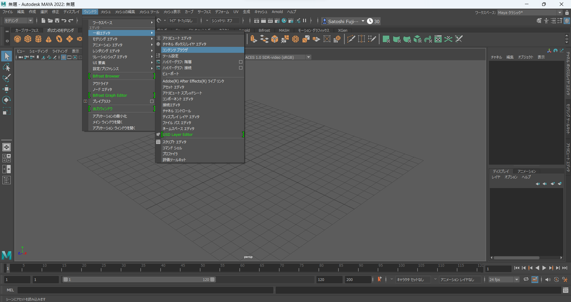
15.Mayaを再起動し、ウィンドウ→一般エディタ→コンテンツブラウザを開きます
16.AnimalsのTRex.maをダブルクリックします
17.オブジェクトをクリックし、スケールを0.001に変更します
18.ファイル→すべて書き出しを選択
19.名前を付けて、ファイルタイプ特有のオプションを以下のようにして保存します
| Recalc normals | Off |
| Compress buffers | Bin |
| Convert texture format | Jpeg |
| Ouput animations | Off |
20.ナレコムVRポータルにGLBファイルをアップロードして、ナレコムVRで表示しましょう
お疲れ様でした
















