Flutter Casual Games Toolkitとは
- Flutterでゲームを開発しやすくするための「まとめサイト」に近いもの(Flutter公式)
- GitHub上にサンプルプロジェクトを上げている
- 解説動画やドキュメントをあげている
Flutterの公式サイトの中にある
https://flutter.dev/games
良いところ
1. サンプルプロジェクトでとりあえず動かせる
GitHub上のプロジェクトを落としてきてビルドすると、ゲームを遊ぶことができます。
2. アプリ内課金や広告のドキュメントが参考になる
ゲーム以外のアプリにも参考になるアプリ内課金や広告のドキュメントが充実しています。

悪いところ
1. 2Dのみ
3Dも欲しいところですが、現状2Dのみです。
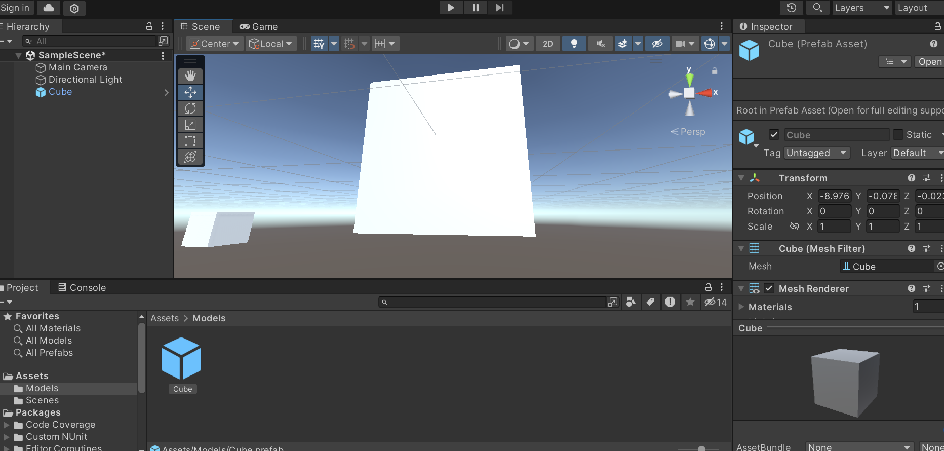
2. 画面上にオブジェクトを置けない
Unityだと以下のようにゲームの画面にオブジェクトを置いて、移動できたり回転出来たりできます。

ただFlutterはUIをコードで決定するのでこのようなことはできません。
3. コードが分かりにくい
Unityのように「どのオブジェクトにどのコードをアタッチしたか」がFlutterでは分からないです。物体がたくさん出てくるゲームだと厳しそうです。
考えうる「使いどころ」
ECアプリのポイントが貯まる簡単なゲーム?
ローソンのポンタ(ポイントカード)のゲームがあるみたいです
このような「元々はゲームではないが、おまけ要素ぐらいでほしい!」の時に使えそうです
まとめ
UnityやUnreal Engineのようなものを求めてはいけないですね。ただ、Flutterを使う人は一度ドキュメントを読んでみると面白いと思いました!



