はじめに
Qiitaをご覧になっているエンジニアのみなさん、アウトプットはしていますか?
アウトプットすることで学習効率が確実に上がります!
「ドキッ!ぼく、問題練習ばっかりしている・・・」
というそちらの方。大丈夫さぁ〜!それでこの記事を書きました。あなたのために!
効果的な学習法は、アウトプットです。自分でオリジナルプログラムを作ることです。
オリジナルプログラムを作る流れを説明していますので、最後まで読めばきっとRubyの基礎を理解できるはずです!
対象となる読者
本記事は次の方々へ向けて書かれています。
- プログラミング初心者でRubyを学びたい
- Rubyは少し触れたけど、まだイマイチ分からない
- とりあえず何か作ってみたい!
といった人たちにわかりやすく伝えるつもりです。
この記事で学ぶこと
本記事は、わたしがプログラミング学習2ヶ月目で作成したオリジナルプログラム「あっち、むいて、ホイっ!ゲーム」を通じて、Rubyの基礎に関する以下のような知識を学びます。
- メソッド
- クラス
- 様々な処理
なお、「あっち、むいて、ホイっ!ゲーム」はいくつかの回に分けて説明する予定です。
- 作りたいのものを考える
- 機能を分解する
- 簡単なコードをベタ書きする
- コードを改善する
これを読めば、下記のようなプログラムが作れるようになっているはずです!もちろん手を動かすことも忘れずに!
作ったもの
それでは、以下が本編です!
動作環境
- Ruby 2.6.6
作りたいものを考える
「アウトプットと言われても、、、何を作ればいいねん!」という声が聞こえてきます。
結論、何でもいいと思います!
わたしの場合は、4才の子供と「あっち、むいて、ホイっ」で遊んだことがキッカケでこのゲームを作成することにしました。
また、自身の、友人の、家族の、職場同僚の
- 趣味
- あったらいいなと思うもの
- 悩み/困ったこと
などから形にするのもアリだと思います。日常生活の中に何らかのヒントがあると思います。
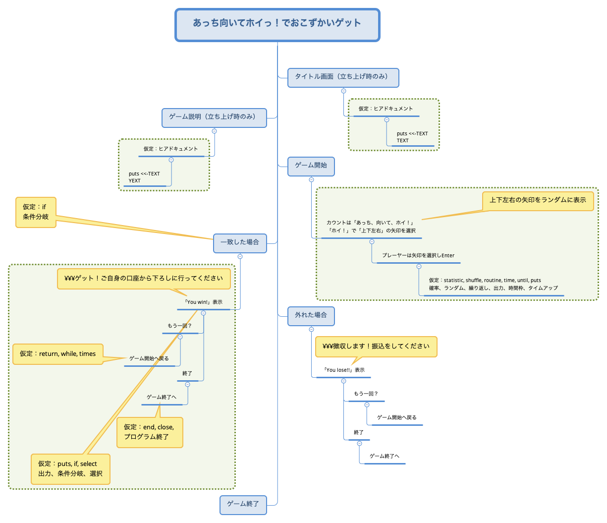
「あっち、むいて、ホイっ」を作成すると決めたあとは、そのゲーム処理の流れを以下のフローチャート(みたいな図)を書き起こしました。
フローチャート
まとめ
本記事では、作りたいものを考えるヒントと決まったものをフローチャート(みたいな図)に書き起こすことを説明しました。
次回の記事では、書き起こしたフローチャートを元に機能分解の説明をする予定です。
参考本
- キタミ式イラストIT塾 基本情報技術者

