【完走目指す】初心者が25日で強くなる Advent Calendar 2022
15日目の記事です。
クレーンゲーム作ります。
最近
なんか作ってみたくなったので作ります。
制作
Blenderがあります。

前に少し使ったことがあるので、なんとなく操作の仕方はわかります。
まず↓の画面で、

New Fileの中の、Generalを押します。
すると、

四角形が出ました。
クレーンゲームの地面を作るので、
いい感じの大きさにします。

せっかくなので説明もします。
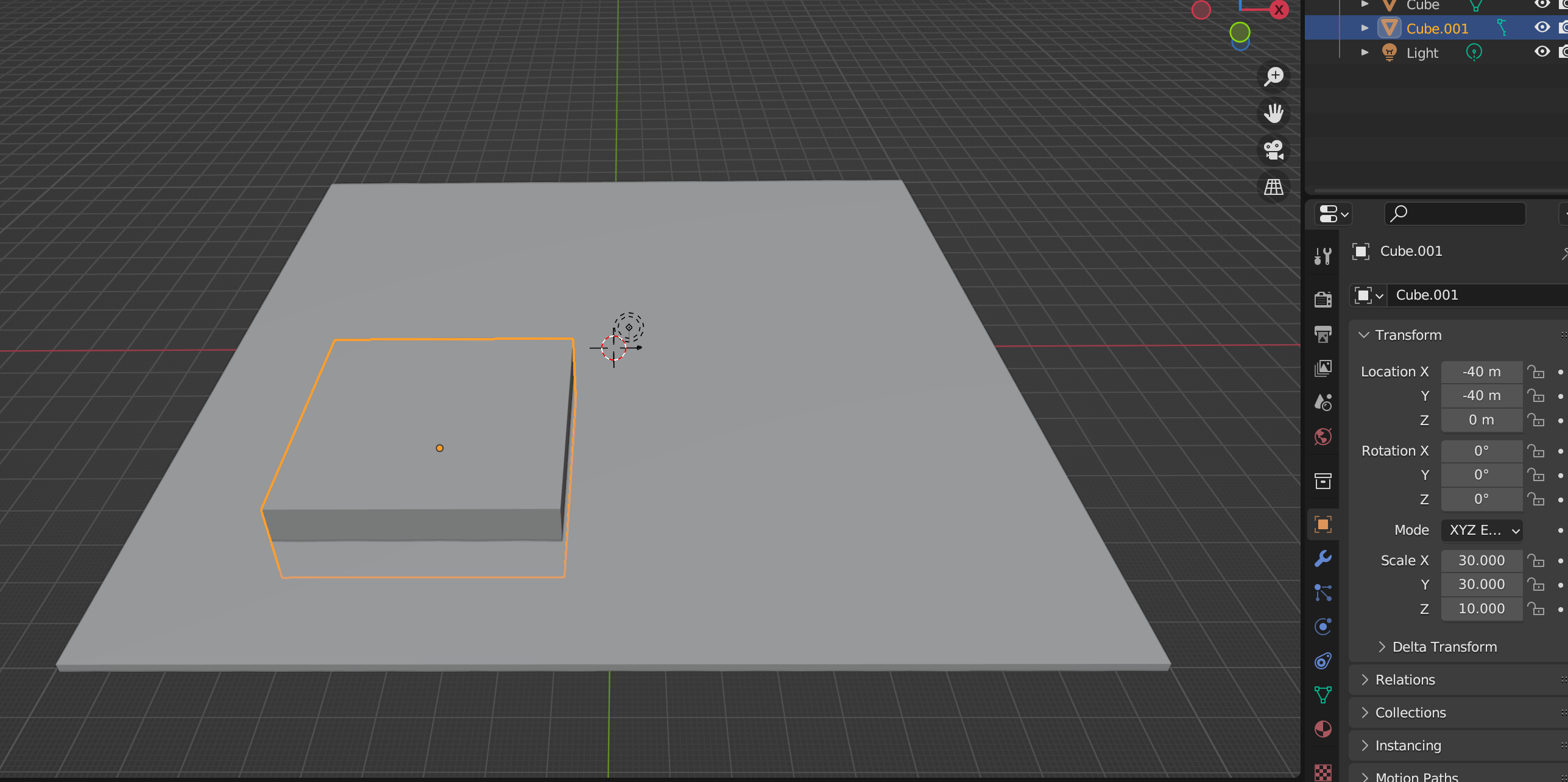
右側にこの表示があります。


ここを押すと、

大きさを変える画面になります。
次に、景品獲得口となる穴を作っていきます。
まず、2つ目の立方体を作ります。
キーボードの「Shift」+「A」で新しい図形を生み出せます。

Mesh > Cubeで新しい立方体ができます。
これを、穴の大きさにします。

穴を作る場所に置きます。これを使って後で穴をあけるので、地面に貫通させましょう。
ブーリアン
上の選択肢は、Differenceを選びます。重なったオブジェクトを消す設定に代わります。
その下のOperand...は、Objectにします。
Objectは、地面ではないもの(今回はCube2)を選びます。
最後に、カメラマークの右にある

を押して、Applyを押します。
(Add Modifierをするときは、最後にApplyをするのをお忘れなく。)
これで、準備は完了です。
では、右上の

穴をあける方の立方体を選んで消します(選んで右クリック→Delete)

ハイ、穴が開きました。
これで地面は完成です。
では、Unityのほうにこの地面を移動します。
始めに、右上からCameraとLightを消します。

File > Export > FBX
を選んで、名前を付けて、Exportボタンを押します。
できたものをUnityに入れて、Sceneにもっていくと、

なぜかものすごい大きさになってるし、向きもおかしいですがいい感じに調節すればOKでしょう。
問題
クレーンのアームが、ゆがむ。回転すると。これではアームが開けない。
ということで、blenderの設定に間違いがないか確認します。
後、回転軸を変えたい。
参考:

回転軸変更できました。
なんでかわからないけど、ゆがみも直りました。
全体像:
なんか歪んでる気がする。でも自作感があっていいじゃないか。
色々つける
色々つけていきます。
透明の板とか。


いい感じになりました。
明日に向けて
明日は、これを動かす中身を作ります
ということで、動きを確認します。
1.横移動ボタンを押すと、クレーンが横に動く
2.縦移動ボタンを押すと、クレーンが縦に動く
3.クレーンのアームが45度動いて開く
4.クレーンが下に下がる
5.ものに触れた時(クレーンに一定の力がかかったら)止まる
6.クレーンのアームが閉じる
7.クレーンが上に上がる
8.ある一定の場所まで上がったら(天井にぶつかったら)止まる
9.元の位置に戻る。
10.アームが開く
11.アームが閉じる
ここまで見て、8の天井ができてなかったので、

まとめ
blenderの使い方を学んだ。
明日でクレーンゲーム制作終わらす
15日目 終わり




