W55RP20-EVB-PicoでVCP(仮想シリアル)を作ってみましょう。
仮想シリアルはPCのRS-232(シリアルポート)をイーサネットにより離れた場所で使用できる機能です。
RS-232しか搭載していないデバイスの管理にVCPデバイスをつなげることでIoT端末としてLANにより遠隔管理できます。
今回は、W55RP20-S2E として提供されている資料を実行します。
使用デバイス
W55RP20-EVB-Pico
ファームの書込み
ボードのBOOTSELボタンとRUNボタンを同時に押し、RUNボタンを先に離すことで書き込みモードにします。

以下2つのファイルを1個ずつドラッグ&ドロップします。
- App_linker.uf2
- Boot.uf2
ファイルは以下からW55RP20-S2E_Bin_Files_Vxxx.zipをダウンロードします。
Mac Address書込み
W55RP20-EVB-Picoとシリアルボードを接続します。
- GPIO4 TX
- GPIO5 RX
通信にはWIZMacToolまたはTeraTermなどを使用します。
今回はWIZMacToolを使用します。
接続するSerial PortとBaudrateを設定し、Connectをクリックします。

接続後、W55RP20-EVB-PicoをResetすることで INPUTMAC? と表示されます。

書き込むMacアドレスを入力しWriteMACをクリックし、書き込みます。

WIZnet S2E Configuration Tool
WIZnet S2E Configuration Toolで設定を変更できます。
https://github.com/Wiznet/WIZnet-S2E-Tool-GUI/releases

変更後にApplySettingsをクリックすることで設定します。

シリアルポートの設定
使用するPCの設定を行います。
WIZVSPをダウンロードし、インストールします。
ダウンロードの際にユーザー情報が必要となります。
WIZVSPのインストール
Nextをクリックします。

I Agreeにチェックし、Nextをクリックします。

Nextをクリックします。

Nextをクリックします。

Closeで閉じます。

デバイス登録
WIZVSPを起動します。
Wiznetから送られてくるメールに記載されているシリアルキーを入力しConfirmをクリックします。


接続先のホスト設定を追加します。
Remote IP/Host nameにIPを入力しAddをクリックします。
Create connevtionをクリックします。

デバイスマネージャーにELTIMA Virtula Serial Portと表示されます。

TeraTermでテストしてみましょう。
問題なく通信できていますね。
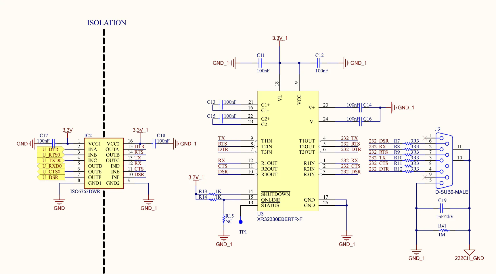
実際にRS-232で試す場合、電圧変換のトランシーバーを追加することとなります。
UARTとRS-232では、RX,TXの他に、DSR/RTS/CTS/DTRも当然追加されます。

Wiznetから発売されているW232Nは6 チャネル強化絶縁型デジタル アイソレータISO6763DWRが搭載されており、信頼性の高い製品となります。
ここまで必要かはともかくとしてこのレベルの製品を目指すのが良いでしょう。

🄫https://docs.wiznet.io/Product/S2E-Module/Industrial/W232N-datasheet-kr
W232N GPIO参照
標準ファームで使用可能なピンと使用済みのピンです。
使用可能ピン
- GPIO2
- GPIO3
- GPIO12
- GPIO13
- GPIO16
- GPIO26
- GPIO27
- GPIO28
- GPIO29
使用済ピン
- GPIO0:TX
- GPIO1:RX
- GPIO4:TX
- GPIO5:RX
- GPIO6:CTS
- GPIO7:RTS
- GPIO8:DTR
- GPIO9:DSR
- GPIO10:STATUS LED0
- GPIO11:STATUS LED1
- GPIO14:AT MODE
- GPIO15:BOOT MODE
- GPIO18:FACT RST
- GPIO19:STATUS LED2

開いているピンはほかの機能でも使用可能です。
Macアドレスの消し方
マイコンのフラッシュ領域を抹消する必要があります。
Flash nRF52/RP2040 Factory Eraseからflash_nuke.uf2をダウンロードし、書き込みます。
これで再度MacAddressを書き込むことができます
