AWS規範ガイダンスとは
よくある課題の解決策をまとめたパターンをまとめたガイダンスです。
学ぶのではなく引き出しとして持っておいて、課題に直面したとき引き出せるように名前と簡単な理解だけできていればいいと思いました。
そのため、サクサクまとめていきます。
破損防止(Anti-Corruption )レイヤーパターン
リプレースやデータ移行で確実に使われるパターン
APIルーティングパターン
AWSの各サービス間の通信の設計をする際の参考になる
ホスト名ルーティングがインフラ設計としては楽
パスルーティングはアプリケーション開発側からは楽
サーキットブレーカーパターン
サービスの一時中断よりはバックオフパターンを先に行い、1リクエストの異常なのかを確認してからが良さそう
サービスを一定期間止めるのは使い所が難しい
イベントソーシングパターン
イミュータブルデータモデル採用していたら、イベントソーシングはやりすぎな気がする
六角形アーキテクチャパターン
抽象的で意味が分かりづらい
パブリッシュ – サブスクライブパターン
よく使われるし基本的なのでパターンと呼ぶほどでもない
バックオフパターン
ネットワークのリクエストの追跡が難しい場合で、低頻度だがリクエストがタイムアウトなどで失敗する場合は、逃げの作戦として有効

Sagaパターン
分散トランザクションの代替、サービスごとの独立性とかSPOFの解消、失敗を前提にできる設計
ここらへんを本当になんとかしたい気持ちが無いと、簡単にやれるものではない

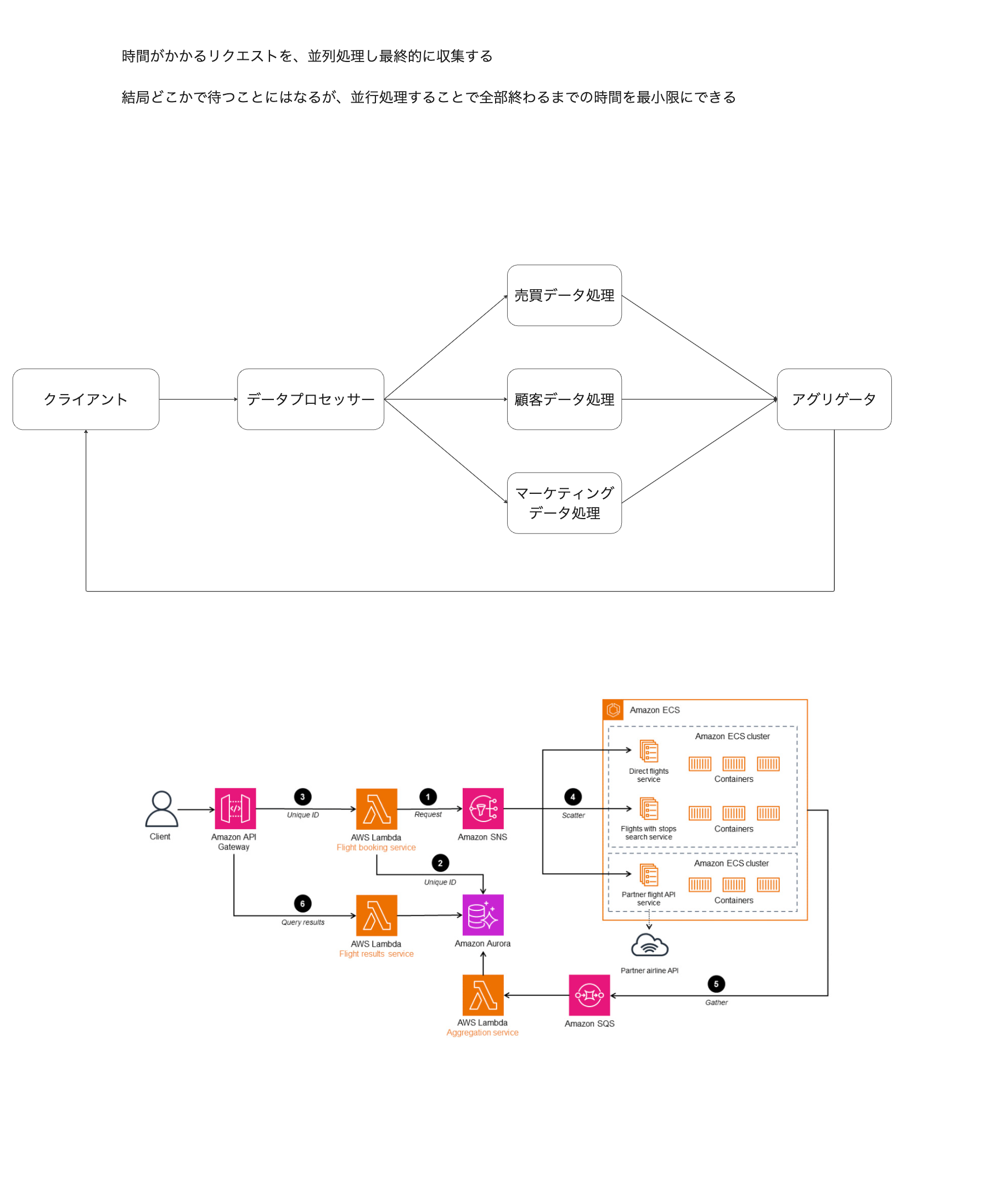
散布図(Scatter-Gather)パターン
並列で投げれば体感が速くなる or 精度が上がる場面で使う
先にAの結果がないとBが実行できないなど依存順序が強いフローには使えない








