動機
以前、1次元量子ウォークについての実装のための簡単な解説記事を書きましたが、ランダムウォークの実装の仕方(または自分の書き方)についても忘れないためにメモとして書いておく。
「1次元量子ウォークをJuliaでシミュレーションする」
https://qiita.com/QQQ_0018/items/36bffd48975622f7fb43
目的
ランダムウォークの理論式から得られる任意ステップの確率分布を、実際に乱数を発生させて実験的なランダムウォークと比較する。このとき、同一ステップで何回試行させると理論結果に近づくのか確認する。

設計
1次元の場合)
ウォーカが決められたステージ(1次元なら直線、2次元なら平面)の端にいるときには、固定端条件を採用.
function x_koteitan(x,n)
if n >= x >= 1.0
return x
elseif x < 1.0
return x = 1
elseif x > n
return x = n
end
end
関数random_walk(loop)は現在の場所posから次の場所next_presentを乱数で決定.
一方で、math_random_walk(n, step)は格子数n(ステージの大きさ)の理論確率分布を比較対象として用意する.
function random_walk(pos)
#変位を収納する
if rand(UnitRange{Int8}(0:1)) == 0
next_present = pos + 1
else
next_present = pos - 1
end
return x_koteitan(next_present,n)
end
function math_random_walk(n,step)
prob=zeros(Float64,n)
prob[div(n,2)] = 1.0
for t in 0:step
next_prob = zeros(Float64,n)
if t == 0
prob[div(n,2)] = 1
else
for x in 2:n-1
next_prob[x] = 0.5*prob[x-1]+0.5*prob[x+1]
end
prob = copy(next_prob)
end
end
return prob
end
ランダムウォークは毎回ステップに対して、存在する座標が変わるので、ある程度誤差を減らすためにに、step数に対して、試行回数loopを行う.
using ProgressMeter
using Plots
gr()
n = 50
step= 100
loop= 10000
function experiment(loop,step)
p = Progress(loop)
xpos=zeros(Float64,n)
#anim =@animate for i in 1:loop
for i in 1:loop
pos = div(n,2)
for t in 1:step
pos = random_walk(pos)
end
xpos[pos] += 1/loop
#plot(xpos,marker="o",lw=false,ylim=(0,0.1),size=(300,300),label="experiment")
#plot!(math_random_walk(n,step),label="theory")
next!(p)
end
#return gif(anim,fps=10)
return xpos
end
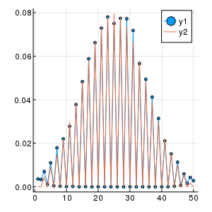
plot(experiment(loop,step),size=(300,300),lw=false,marker=:o,markersize=1.5)
plot!(math_random_walk(n,step))
実装
左がloop=100回、右がloop=10000回試行した結果です. 縦軸は存在確率$P$.


2次元平面ランダムウォークの場合
2次元平面の場合も1次元同様に行う.
2次元平面の理論確率分布の出力関数.
function random_walk(loop)
one_side = 20
prob = zeros(Float64,one_side,one_side)
prob[div(one_side,2),div(one_side,2)]=1.0
progress = Progress(loop)
#anim=@animate for t in 0:loop
for t in 0:loop
if t == 0
continue
else
next_prob = zeros(Float64,one_side,one_side)
for x in 2:one_side-1, y in 2:one_side-1
next_prob[x,y] = copy( 0.25*prob[x0,y] + 0.25*prob[x1,y] + 0.25*prob[x,y0] + 0.25*prob[x,y1] )
end
end
prob = copy(next_prob)
next!(progress)
#realtime
#heatmap(prob,aspect_ratio=1,cbar=true,cbar_lims=(0,0.025))
end
fig = heatmap(prob,aspect_ratio=1,cbar=true,size=(300,300))#,cbar_lims=(0,0.025))#,dpi=300)
#gif(anim,fps=20)
return fig
end
function x_koteitan(x,n)
if n >= x >= 1.0
return x
elseif x < 1.0
return x = 1
elseif x > n
return x = n
end
end
function y_koteitan(y,n)
if n >= y >= 1.0
return y
elseif y < 1.0
return y = 1
elseif y > n
return y = n
end
end
function random_walk_2(array)
present = zeros(Int64,1,2)
present[1,:] = copy(array)
#x,y方向の変位を収納する箱
delta = zeros(Int64,1,2)
#x,y方向をランダムに指定するため
delta_index = rand(UnitRange{Int8}(1:2))#1ならx、2ならy
#変位を収納する
if rand(UnitRange{Int8}(0:1)) == 0
delta[delta_index] = 1
else
delta[delta_index] = -1
end
#t+1秒後の座標
next_present = present + delta
x = x_koteitan(next_present[1],n)
y = y_koteitan(next_present[2],n)
final_present=[x ,y]
return final_present
end
using ProgressMeter
using Plots
gr()
const n = 20
const step= 9
const loop= 500
function experiment_2(loop,step)
p = Progress(loop)
xpos=zeros(Float64,n,n)
anim=@animate for i in 1:loop
pos = [div(n,2),div(n,2)]
for t in 1:step
pos = random_walk_2(pos)
end
xpos[pos[1],pos[2]] += 1.0/loop
heatmap(xpos,aspect_ratio=1,size=(300,300))
next!(p)
end
return gif(anim,fps=30)
end
experiment_2(loop,step)
300回試行したときの動画です. 左図が理論分布. 右がランダムウォーク.


まとめ
ランダムウォークの理論計算と乱数による実験を比較した。1次元だと1万回以上試行しないと理論値と一致しないことが分かった。一方で2次元だと500回程度の施行でおおむね一致する。